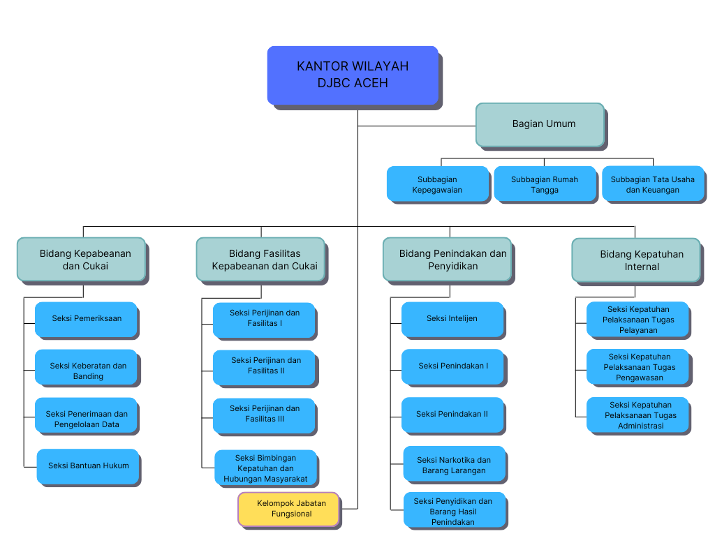
Struktur Organisasi Bea Cukai Aceh
Di publish pada 31-01-2024 07:03:09
#StrukturOrganisasi #BeaCukaiAceh #KanwilBeaCukaiAceh #DJBC #OrganisasiBeaCukai #StrukturInstansi #KepalaKanwil #BidangBeaCukai #OrganisasiKerja
Highlight Kantor Kami
Kantor Wilayah Direktorat Jenderal Bea Dan Cukai Aceh Sejarah Bea Cukai Visi Misi Dan Fungsi Utama Bea Cukai Struktur Organisasi Bea Cukai Aceh Nilai-nilai Kementerian Keuangan Profile Pejabat Kanwil Bea Cukai Aceh Kepabeanan Cukai Izin Kawasan Berikat Izin Pusat Logistik Berikat Pembebasan Bea Masuk Infografis Penerimaan Rekapitulasi Penerimaan Negara Osi Umkm Siaran Pers Aceh Customs Media Hub Ameh
Apa yang kami miliki
Berikut ini daftar Sistem Aplikasi yang kami sediakan untuk layanan yang dapat diakses